Stirnlampen

2024-05-11

KiCAD Files

Ein paar Dokufotos

 

2024-03-17

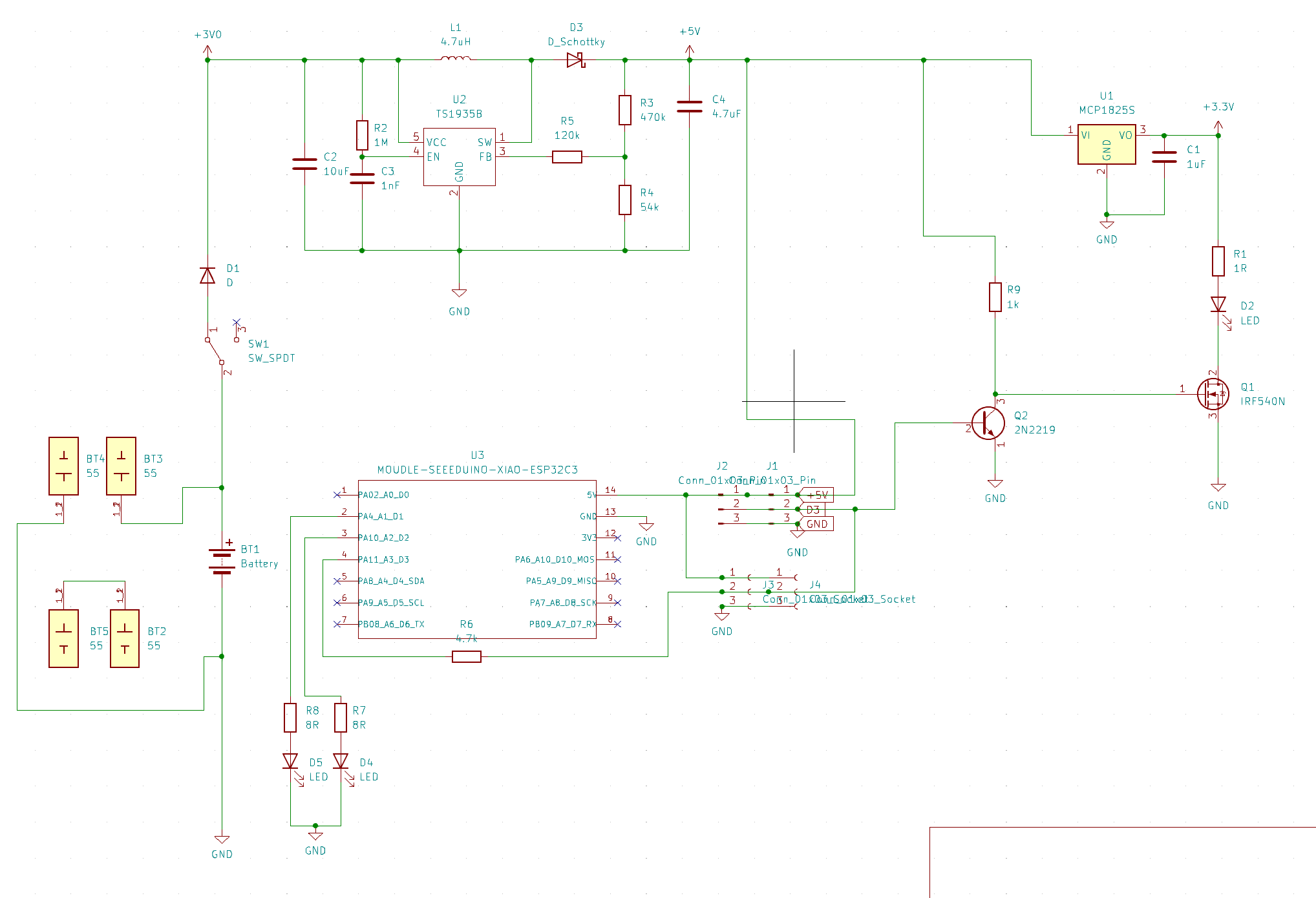
PCB V1.0 - Finale Version Main PCB

 

 

Komponenten

 

PCB V1.0 LED Board

 

Bzw: zusammen dann ungefähr so:

2024-02-23

Für PCB V0.4

Für die finale PCB folgende Änderungen:

2024-02-09

PCB V0.3

PCB V0.3B

ESP32C3 / XIAO Modul

2024-02-03

Issues mit V0.2

Ideen für (Verkleinerung) Prototyp V0.3

2024-01-26

Stirnlampe_V0.1

 

2024-01-24

Stirnlampe_V0

 

 

2024-01-24

Fragen

2024-01-23

OSC Test

Source Code

2024-01-22

Ein erster Prototyp

2024-01-16

ESP32 Links Sammelpost

2024-01-11

Erste Schaltung

-> 12V LED evtl nicht so optimal, weil dann sowohl Boost, als auch Buck converter gebraucht werden

Ausgabenliste

 

List of components / Anbieter

ESP32 Modul

Main PCB

LED Modul

Restliche Hardware